Zum Inhalt springen
Nahaufnahme mehrerer, übereinander liegender Papiere, auf denen Pläne mit Grundrissen sind. Auf den Papieren liegen zwei Papierrollen, zwei Lineale und ein Zirkel.
© pattilabelle | stock.adobe.com
Bau, Landesinnung

FAQs zur Aufbewahrungs- und Ausfolgerungspflicht von Plänen

Rechtliche Grundlagen und häufige Fragen zur Aufbewahrungs- und Ausfolgerungspflicht

Lesedauer: 3 Minuten

Einen Moment bitte. Ladevorgang läuft ...
0:00
Audio konnte nicht geladen werden. Erneut versuchen
0:00
0:00
Stand: 19.09.2025

Diese FAQs geben einen Überblick über die rechtlichen Rahmenbedingungen und praxisrelevanten Fragestellungen rund um die Aufbewahrungs- und Ausfolgungspflicht von Plänen im Bauwesen.

Die entsprechenden öffentlich-rechtlichen Vorschriften (zB Bauordnungen) sehen für die meisten Bauvorhaben eine baubehördliche Genehmigung vor. Diese wird von den Baubehörden aufgrund eines Plans (Einreichplan) erteilt und der Plan dafür zu den Akten des Bauverfahrens genommen.

Der (Einreich-)plan muss von einem dazu befugten Planverfasser erstellt werden, wozu in Österreich Baumeister und Architekten gezählt werden. Darüber hinaus steht das Planungsrecht für konstruktiven Holzbauten auch Holzbau-Meistern zu.

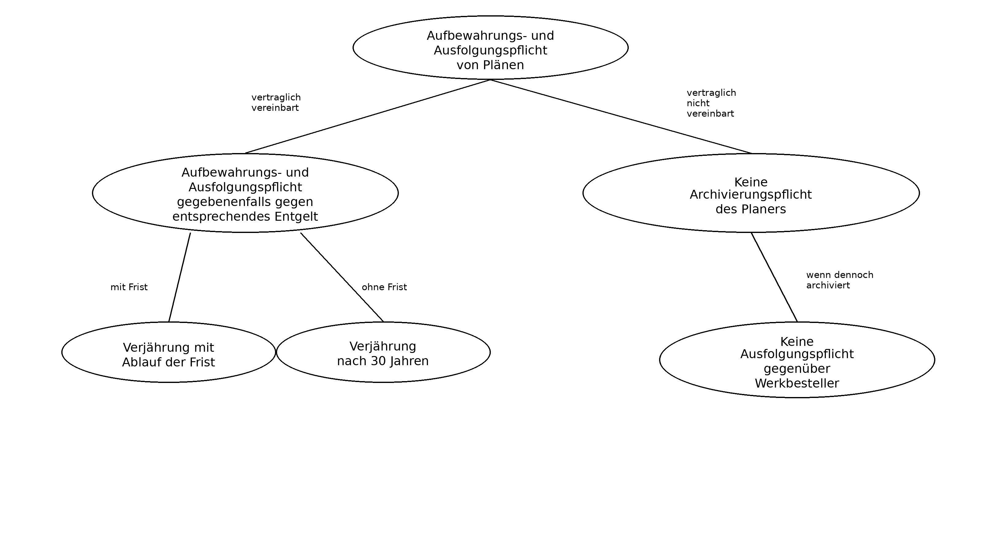
Nein, es besteht keine gesetzliche oder normative Regelung, dass der Planverfasser (zB Baumeister) Pläne aufbewahren bzw an den (ehemaligen) Werkbesteller herausgeben muss. Auch lässt sich eine Aufbewahrungs- bzw Ausfolgerungspflicht nicht aus dem Werkvertrag ableiten – weder als Hauptleistung noch als Nebenpflicht.

Ja, eine vertragliche Vereinbarung über Aufbewahrungs- und Ausfolgerungspflichten ist zulässig und kann auch so aussehen, dass der Planverfasser die Unterlagen für einen bestimmten Zeitraum aufbewahren muss, wobei auch ein Entgelt für diesen Aufwand vereinbart werden kann.

Die Herausgabeart des Plans in gedruckter oder elektronischer Form richtet sich nach der vertraglichen Vereinbarung. Ist lediglich Aufbewahrung bzw Herausgabe der gedruckten Pläne vereinbart, muss der Planverfasser keine elektronischen Daten ausfolgern.

Wurde vertraglich eine Frist vereinbart, endet die Aufbewahrungs- bzw Ausfolgerungspflicht mit ihrem Ablauf. Wurde keine Frist für die Aufbewahrung vereinbart, so verjährt das Recht des (ehemaligen) Werkbestellers auf Ausfolgerung nach 30 Jahren. Die vertragliche Vereinbarung einer längeren Frist ist aber zulässig.

Nein, selbst wenn der Planverfasser – aus welchen Gründen auch immer (siehe Frage 8) – den Plan archiviert hat, hat der frühere Werkbesteller keinen Herausgabeanspruch, sofern nichts anderes (vertraglich) vereinbart wurde.

Ja, auch wenn er weder gesetzlich noch normativ dazu verpflichtet ist und auch vertraglich nichts vereinbart wurde, kann es aus Sicht des Planverfassers sinnvoll sein, die Pläne aufzubewahren. Der (ehemalige) Werkbesteller könnte nämlich zu einem späteren Zeitpunkt Schadenersatzansprüche gegen den Planer wegen etwaiger Planungsfehler geltend machen. Zur Abwehr dieser Schadenersatzansprüche ist es daher ratsam, die entsprechenden wichtigen Teile des Aktes (siehe Frage 9) zu archivieren.

Sinnvoll ist die Aufbewahrung der wesentlichen Teile des Aktes. Da es im Wesentlichen darum geht, in einem etwaigen Schadenersatzprozess die besseren Karten wegen besserer Beweismittel in der Hand zu haben, kann daher das, was für einen Prozess irrelevant ist getrost auch früher vernichtet werden.

Gemäß § 8 BauKG ist ein Bauherr dafür verantwortlich, dass eine Unterlage für spätere Arbeiten erstellt wird. Somit muss er jemand Befugten mit der Ausarbeitung der Unterlage beauftragen und sich darum kümmern, dass diese Unterlage auch in geeigneter Weise aufbewahrt wird. Für die Ausarbeitung der Unterlage für spätere Arbeiten würde es sich z.B. anbieten, den Planungskoordinator (nach BauKG) zu beauftragen. Ein Planer eines Bauwerkes muss nicht automatisch auch die Unterlage für spätere Arbeiten nach BauKG erstellen, sondern müsste dafür gesondert beauftragt (und honoriert ) werden. Im Zuge dieser Beauftragung müsste auch die Aufbewahrung der Unterlage klar vereinbart werden.

Grafische Übersicht

Grafik
© Bundesinnung Bau